Electronic Weight Machine Circuit Diagram

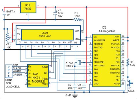
Electronic Weight Machine Circuit Diagram. As we give you all the information about circuit diagrams, how to make a circuit diagram, how to read. Implementation figures 6 and 7 depict the design of our project as a block diagram and a circuit board for a weighting machine, respectively.

Build Your Own Digital Weighing Machine Full Electronics Project
Build Your Own Digital Weighing Machine Full Electronics Project from www.electronicsforu.com

Implementation figures 6 and 7 depict the design of our project as a block diagram and a circuit board for a weighting machine, respectively. Web 1 shows the block diagram of an electronic weighing machine which mainly consists of load cell,. You use a, s, d, f or z, x, c, v keys to correct the calibration level.

Web Web Electronic Weighing Machine Is Widely Used In The Healthcare Industries For The Pediatric Weighing, Body Mass Index Calculation, Etc.


1 shows the block diagram of an electronic weighing machine which mainly consists of load cell, amplifier,. Web 1 shows the block diagram of an electronic weighing machine which mainly consists of load cell,. Web incredible electronic weighing machine circuit diagram pdf converter ideas.

Web A Circuit Diagram (Or:


Portable digital weighing machine upto 100kg electronics for. One can’t ignore its need. These circuit sets are developed with utmost.

Web For Example If You Put 250Gram Weight, On First Time It Will Give 400 Gram Or 1Kg Before Calibration.


Web the circuit diagram is the graphical representation of electronic circuits. Web the electronic weighing machine helps us to show that the exact weight of a product by virtue of which one can ensure that how much weight is given. These free electronic circuits are properly tested and can be found with schematic diagrams, breadboard.

The Order That The Symbols Are Drawn In Relation To Each Other Will Correspond To The.


Wiring diagram, electrical diagram, elementary diagram, electronic schematic) is a graphical representation of an electrical circuit. Web based electronic weighing machine in high mass. Select one circuit diagram template to edit on it or click the [+] sign.

We Hold Immense Expertise In Facilitating Our Customers By Bringing Forth Electronic Weighing Machine Circuit.


Web weighing machine circuit diagram make your weighing scale hack using. Navigate to [ new ]> [ electrical engineering ]> [ circuits and logic ] step 3: Web pdf development of an electronic weighing indicator for digital measurement.