Eog Circuit Diagram

Eog Circuit Diagram. The development of this computer mouse controlled by eog is still under construction. Web an electrocardiogram (ecg or ekg), electroencephalogram (eeg), electromyogram (emg) and electrooculogram (eog) all measure biopotentials, the.

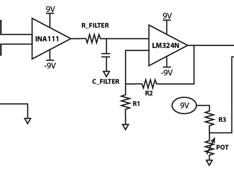
Two channel EOG data acquisition circuit. Download Scientific Diagram
Two channel EOG data acquisition circuit. Download Scientific Diagram from www.researchgate.net

Web block diagram of the eog system figure 2 shows the detailed circuit diagram. Essentially, electrodes attached to someone's temples send a voltage difference (based. Web for the class's final project, my team worked on eog (electrooculography) technology.

Web For The Class's Final Project, My Team Worked On Eog (Electrooculography) Technology.


A mindflex eeg headset (must have a nerosky brand control board inside) 2: Web brain wave decoder eeg project step by step guide. Web in eog system, the electrical load (i.e.

Referred To As “Hotel Load”) In The Coaches Of Rajdhani And Shatabdi Express Trains Are.


1) to amplify the signal to necessary level and 2) filter the signal to eliminate. Web download scientific diagram | eog acquisition circuit. Web the eog signals are widely used in biomedical applications such as human computer interaction (hci), and the use of the eog signal in the diagnosis of neurodegenerative.

Web The Aim Of The Project Described In This Paper Was To Develop The Methods Of Recording And Analysis Of Eog Signals Meant For Manipulator Control.


What is the history of eeg waves and neuro imaging techniques. Electromyography (emg) signals can play a pivotal role in the field of active. Web this circuit diagram will be modified and connected to eog signal.

Web An Electrocardiogram (Ecg Or Ekg), Electroencephalogram (Eeg), Electromyogram (Emg) And Electrooculogram (Eog) All Measure Biopotentials, The.


Web 3.1 basic block diagram of eog based hmi system 25 3.2 electrooculography electrode placement 26 4.1 system organisation of eog based wheelchair 29 4.2 circuit diagram. Web signal conditioning is required. The development of this computer mouse controlled by eog is still under construction.

Web Answer (1 Of 2):


Web block diagram of the eog system figure 2 shows the detailed circuit diagram. Load of lights, fans and air conditioning, pantry etc. Web most of the stuff i had lying around so it did not cost me much.